以姓名为突破口发掘人一生的命运信息并作为一门学问研究,国内外的无数学者曾绞尽脑汁“创造”出各种方法并加以发展、完善。
(一)数类
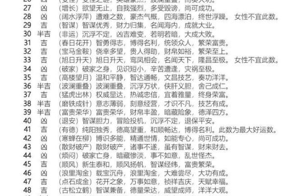
数类指的是把姓名的字的笔画变成数,即通过汉字的正体字(以《康熙字典》为准)、简化字,以及术数中的计算笔划,或直接以“81数”定吉凶,或把数转化为其他内容,例如干支、五行、八卦、九宫等,形成所谓的“八卦派”、“六壬派”、“河洛派”等。
例135数:稳重内向,优雅发展数(大吉)
诗曰:大吉之数,以守为攻,生意安稳,财运享通。
28数:家族淡薄、离群独处数(凶)
诗曰:鱼临旱地,难逃厄运,此数大凶,不如更名。
例2、刘德华(姓名八卦分析)

以数取卦,本命卦为雷风恒卦,代表1—10岁和一生的运气。
11—20岁行运卦为大壮卦

21—30岁行运卦为小过卦
31—40岁行运卦为解卦
41—50岁行运卦为升卦
51—60岁行运卦为大过卦
61—70岁行运卦为恒卦
71—80岁行运卦为大壮卦
推断:本命卦:代表主动,积极,坚忍奋斗,百折不挠,严以律己,反应快,追求成功,理财佳,组织能力好。
行运卦:……31岁—40岁大运:事业上会进入决定性阶段,从前努力的事情,会在此时得到收获,或在此时结束而开始新的工作。交友方面,会和很好的朋友分离或发生误会的事情。
31岁流年:事业上会进入缓慢发展的步调中,开会和应酬的机会特别多。交友方面,这时会出现很多新的朋友,但真正能帮助自己的并不多。
(二)字类
字类姓名学是通过研究姓名汉字本身,从不同角度分析推断吉凶的。有以字形判断的“字形派”;以偏旁部首与出生年的生肖结合进行推断或以部首相互间的关系进行推断的“部首偏旁派”;还有以传统的测字方法,把名中的字进行变化而推断的“测字派”等。
(三)音类
音类姓名是把汉字以发音部位化五行,分为五大类:分别是土音、金音、木音、火音、水音,然后根据五行之间的关系进行判断。
土音:韵母a o e ie ai ei ao ou an en ang eng ong
金音:前摩察音j q x z c s i
木音:舌根音g k h zh ch sh r
火音:舌尖音,d t n l
水音:唇爆音b p m f w
木音—主肝、血液、筋骨、神经系统。火音—主心脏、舌头、眼睛、小脑。土音—主消化系统、四肢、皮肤。金音—主呼吸系统、大肠、鼻子。水音—主生殖系统、内分泌系统、泌尿系统、骨头。